
Kaip organizuoti verslo informaciją ataskaitose? Kokie rodikliai yra būtini ir ką būtina kontroliuoti?
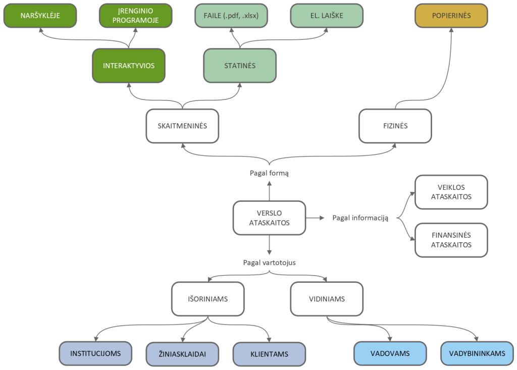
Verslo ataskaitos
Tikslingai suorganizuoti duomenys teikiami išoriniams arba vidiniams vartotojams vadinami verslo ataskaitomis.
Tradicinės verslo ataskaitos buvo popierinės, parengtos vadovaujantis tradicine dokumentų struktūra: santrauka, turinys, skyriai, išvados ir t.t. Tačiau šiandien versle vyrauja skaitmeninės, interaktyvios ataskaitos, nes tradicinis formatas netenkina informacijos vartotojų poreikių.

Pardavimų ataskaitos
Pardavimų ataskaitų informacija padeda vertinti pardavimų rezultatus ir planų vykdymą, padėti pardavimų komandoms pasiekti tikslus per detalią analizę, galimybę greitai matyti naujausius išsamius duomenis apie produktus, klientus, paklausą, pardavimų apimtis, pelną, kitus pardavimų rodiklius.
Gerai organizuota informacija pardavimų ataskaitose leidžia apžvelgti laikotarpio pardavimų rezultatus išryškinant tikslų pasiekimo būklę, nuo pagrindinių rodiklių iki galimybės leistis informacijos grandine žemyn iki detaliausios informacijos apie konkretaus produkto, konkretaus kliento pardavimus.
Tai tiesiog išsami pardavimų vizualizacija padedanti lengvai ir greitai įvertinti kas, kaip ir kodėl vyko.
Laikotarpio pardavimų ataskaita

Išsamus žvilgsnis į laikotarpio pardavimus, apyvartą, bendrąjį pelną. Analizė pagal pardavimo kanalus, prekių grupes, regionus: KIEK parduota? KAM parduota? KĄ pardavėme? KAS pardavė?
Pardavimo galimybių analizė

Koks laimėjimo procentas? Kokios pralaimėjimo priežastys? Kokia kiekvienos stadijos vidutinė trukmė ir vertė? Kokie prognozuojami piniginiai srautai?
Finansų ataskaitos
Finansinių rodiklių ataskaitas rengia visos įmonės. Tai įmonės informacijos valdymo įrankis, padedantis stebėti įmonės finansinius rezultatus, sekti finansinius KPI, lyginti rezultatus su planuotais (biudžetu) ar praėjusių laikotarpių duomenimis.
Laikotarpio finansiniai rezultatai

Biudžeto – fakto palyginimas

Projektų ataskaitos
Projektų veikla yra dinamiška, kupina iššūkių ir neapibrėžtumų todėl labai svarbu turėti galimybę operatyviai ir tiksliai matuoti ir vertinti tiek visų, tiek kiekvieno projekto būklę.

Projektų pelningumo ataskaitos yra svarbiausias kiekvieno tokių įmonių vadovo valdymo įrankis. Jei duomenys yra surenkami ir pateikiami operatyviai, tai padeda greitai diagnozuoti problemines sritis ir priimti sprendimus situacijų suvaldymui.
Projektų pelningumo apžvalga

Projektų būklės apžvalga

Kokia projektų būklė šiuo metu? Kurie projektai atsilieka nuo grafiko? Kurie viršija kaštus? Kokie planuotų ir faktinių rezultatų skirtumai?
Rodikliai pagal sritis:
- El. prekybos rodikliai
- Išteklių užimtumo rodikliai
- Pardavimo proceso rodikliai
- Pardavimų rodikliai
- Projektų rodikliai
- Finansų rodikliai
Verslo informacijos terminai:

KPI, rodikliai, dimensijos, indikatoriai – neabejotinai šiuos žodžius girdite ar vartojate kasdien, bet ar galėtumėte tiksliai apibūdinti kas yra kas?
